Validate BusObject SOAP Request |
|
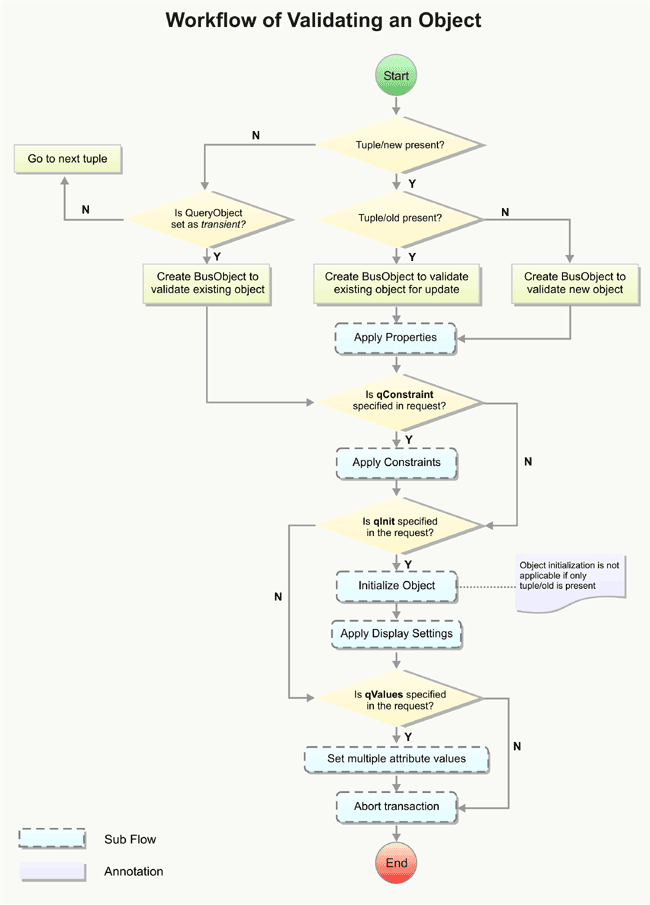
A Validate BusObject SOAP request is meant to execute application logic in the backend, without updating the database immediately. Similar to the Update request, the Validate request is in XML and uses tuple old/new to pass objects. A Validate request requires its objects and attributes to be initialized, and to carry some constraints.
When the request is sent to WS-AppServer, it triggers a series of events. This is illustrated in the following figure.

WS-AppServer validates an object only when theqConstraintattribute for that object is set to "1". WS-AppServer analyses the information in the tuple/old and tuple/new tags for differences. If there are differences, then the constraint handlers for those elements are triggered. The different values forqConstraintare listed in the following table.
Table 1. qConstraint Values
Value |
Description |
|---|---|
0 |
Do not use the object but check only attributes which are enabled, and stop if error found. |
0* |
Do not use the object but check only attributes which are enabled. However, do not stop if a constraint error is found. |
1 |
Do use the object and stop at the first constraint error. |
1* |
Use the object and check the constraints for all attributes. However, do not stop if a constraint error is found. |
The Validate response would include the modifications in the object carried out by the event handlers, which apply to the object. Certain XML attributes are added to the XML node that are used to perform the validation. The following attributes can be returned:
Attribute |
Output/Description |
|---|---|
check-error |
Error message |
check-warning |
Warning message |
check-info |
Information message |
default |
Determines whether a certain property is set as a result ofapplyDefaults. The possible values are "true" and "false" (default). |
access |
Access level of the property. The possible values are 'edit' (default), 'read', and 'no'. The UI will adapt the form accordingly. |
For further information on this SOAP API, refer to the WS-AppServer SDK.